|

生態環境部 中華人民共和國海關總署 公告2018年第70號 關于發布進口貨物的固體廢物屬性鑒別程序的公告 為貫徹《中華人民共和國固體廢物污染環境防治法》和《固體廢物進口管理辦法》,加強進口固體廢物的環境管理,規范進口貨物的固體廢物屬性鑒別工作,現發布《進口貨物的固體廢物屬性鑒別程序》(見附件)。 該程序自發布之日起實施,《關于發布固體廢物屬性鑒別機構名單及鑒別程序的通知》(環發〔2008〕18號)同時廢止。 特此公告。 附件:進口貨物的固體廢物屬性鑒別程序 生態環境部 海關總署 2018年12月26日 主送:各省、自治區、直轄市生態環境廳(局),新疆生產建設兵團環境保護局,海關總署廣東分署、天津特派辦、上海特派辦、各直屬海關。 抄送:發展改革委,商務部。 生態環境部辦公廳2018年12月27日印發 附件1:進口貨物的固體廢物屬性鑒別程序 







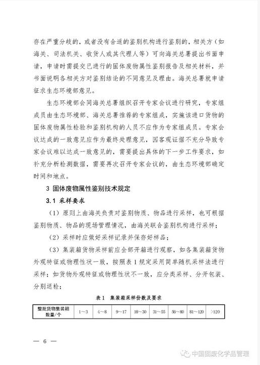
|