|
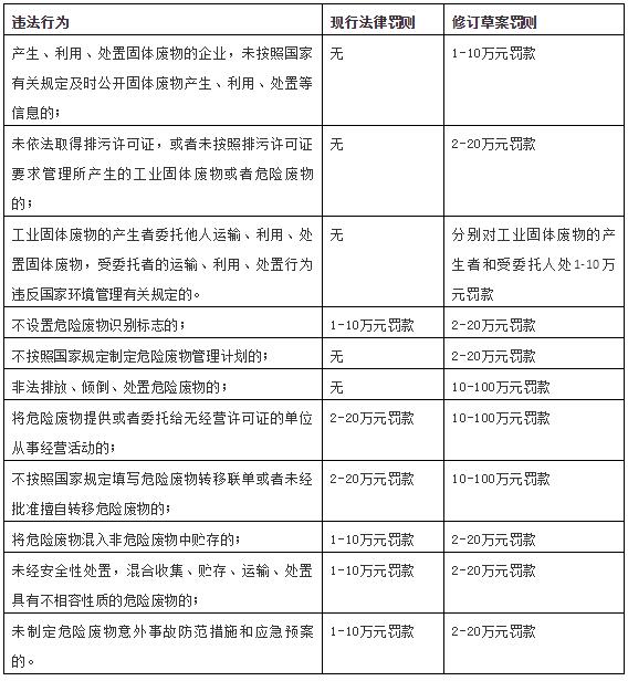
近日,生態環境部發布《中華人民共和國固體廢物污染環境防治法(修訂草案)(征求意見稿)》,引起廣泛關注。修訂草案除了增設生產者責任延伸制度、垃圾分類制度等,還對具體罰則進行了修訂,多項違法行為罰款提升至100萬元,印刷包裝企業違法成本進一步增大。 特別需要指出的是,本次《固廢法》修訂草案增加了排污許可制度、環境保護稅、環責險等多個方面內容,并重申“洋垃圾”禁止令。此外,修訂草案還新增區域合作條文,統籌建設區域性危險廢物集中處置設施。新法有望在2018年底至2019年初正式出臺。 新增多項罰則,最高罰款100萬元 現行《固廢法》自1996年起實施,2004年第一次進行較大幅度修改,而此次則是《固廢法》實施22年間第二次較大幅度修改。據了解,《固廢法》修訂草案共六章102條,其中修改50條(不包括僅修改“環境保護”為“生態環境”的條款),新增14條,刪除4條。 修訂草案強化了生產者的主體責任,強調固體廢物產生者是固體廢物治理的首要責任人。草案還提出“生產者責任延伸制”,將廢棄電器電子產品管理經驗吸納與固化,鼓勵生產者開展生態設計、建立回收體系,促進資源回收利用。 值得一提的是,修訂草案對部分違法行為的罰則進行了修訂,多項違法行為的罰款提升至100萬元,一些以往沒有具體罰則的行為,也加上了相應的罰則。 《固廢法》修訂草案涉及罰款的主要變更點: 
排污企業固廢處理成本大增 針對涂料行業來說,固廢處理也是環保轉型的一項重點之一。使用涂料進行阻擋層涂敷或噴漆、上漆過程中產生的廢物就屬于危險廢物。《中華人民共和國固體廢物污染環境防治法》對于危險廢物的定義是指列入《國家危險廢物名錄》或者根據國家規定的危險廢物鑒別標準和鑒別方法認定的具有危險特性的固體廢物。因此,涂料行業固體廢物處理、廢舊包裝處理、廢棄涂料處理等固體廢物管理的途徑就值得我們深入進行探討。 
據了解,國家規定企業產生的固體廢物必須交由有處理資質的第三方處理,但目前在國內,廢棄物處理商的處理能力有限,水平參差不齊。更讓人頭疼的是,國家可以提供廢棄物處理資質認證的機構有限,雖然各地也在積極擴大廢棄物處理能力,但是仍然嚴重“產”不足需,有些企業每年有3-5個月時間都找不到合適的第三方來處理廢棄物。并且處理成本壓力非常大,特別在一些南方城市廢棄物焚燒的成本甚至達到18000元/噸。 環保固廢技術研究人員認為:“科技支撐能力不足,缺乏基礎研究,危險廢物鑒定機構和鑒定程序不明確。這都是導致目前固廢處理成本飆升的原因。” 關于固廢管理的常用知識 其大小、顏色都是有規定的。等邊三角形(邊長不小于40cm),背景為黃色,圖形為黑色。其設置的主要目的是警示作用,所以必須醒目哦~ 危險廢物包裝容器上張貼的標簽長這樣的: 上圖中的危險廢物類別根據實際張貼相應圖標或印制相應圖標,其有: 
關于危廢庫設置應符合以下要求: 1.危險廢物貯存庫遵循防揚散、防流失、防滲漏原則。 2.危險廢物貯存設施入口處醒目的地方標示“危險廢物貯存庫”字樣(黃底黑字,30cmx15cm的長方形)和設置危險廢物警示標志。 3.污染環境防治責任制度要上墻。 4.生產工藝流程圖要上墻,在圖中要標注產生危險廢物環節。 5.制作危險廢物目錄。 6.危廢庫門口要設置圍堰、導流槽、地面做防滲。 7.危險廢物要分類、分區貯存,種類之間要設定明顯的分區標識,如設定圍欄或地面畫分區線。在每一類貯存區墻上張貼標識,在每一類物品上張貼標識。 8.危廢貯存庫要放一臺秤,并在墻上張貼臺秤標簽。放置滅火器。 9.在危廢庫放置出入庫臺賬。 對于臨街房樓上建設危廢庫無特別要求,關鍵方便危險廢物貯存和轉運。具體要求參考《危險廢物貯存污染控制標準》GB18597-2001(2013年修訂)。 企業49個常見危廢問題匯總及解決方案! 1、園區企業環保問題集錦 1)我們公司剛簽了危廢處置合同,去環保局備案,不讓備案,說環評上沒有,怎么回事? 答:有些企業由于工藝、設備或產品的更改,需要做“環保三同時”或補充環評,2017年新“環評法”,參考“建設項目環境保護管理條例”執行,如果倉儲堆不下,也需要去區環保局做情況說明和管理預案,在線備案通過即可轉移。 2)我們公司最近被環保局抽檢了,說要我們提供實驗室危廢的臺帳,這個臺帳需要哪些資料。 答:實驗室危廢從采購、入庫、領用、剩余去向,都需要做登記,并注明日期、登記人,基本元素:名稱、數量、包裝、領用用途、領用日期、廢棄數量、廢棄日期、管理人。 3)最近公司上了新的VOCs設備,是用活性炭吸附的,環評上廢活性炭是危廢,需要有哪些特別注意事項嗎? 答:活性炭需要定期更換,做好更換的記錄臺帳;更換次數除了根據環評上的產量預估,需要定期做廢氣排放口的監測數據是否達標,特別的化工、印刷、涂裝行業;廢活性炭的處置簽約合同,每年要走一次轉移聯單。 4)公司有一些過期的水性油漆,是危廢嗎? 答:根據《國家危險廢物名錄》,明確是危廢,編碼為900-299-12生產、銷售及使用過程中產生的失效、變質、不合格、淘汰、偽劣的油墨、染料、顏料、油漆。 5)水性油漆是不是不列入危廢了? 答:前期環評上已列為危廢的,或是新增工藝產生的,都不能隨意處置,需要走重新鑒定流程(需要重新簽定的企業可與東方循環聯系);關于有些企業未作鑒定而處置的,后續一旦被查到檢測出有重金屬超標,或是二甲苯、乙烯等有害物質超標,企業負全責。 6)我們今年危廢備案的量已經滿了,但是危廢處置單位不出貨,我要重新找處置單位,可以再備案嗎? 答:可以的,我們平臺有兩家這樣的企業,一家在閔行,一家在青浦,去環保局做了說明,重新簽處置合同,重新備案,重新走聯單,環保局會取消前一次的備案。 7)我司危廢的量特別少,一年下來也沒有多少公斤的,可不可以不每年都處置? 答:《中華人民共和國固體廢物污染環境防治法》第五十八條第二款:貯存危險廢物必須采取符合國家環境保護標準的防護措施,并不得超過一年;確需延長期限的,必須報經原批準經營許可證的環境保護行政主管部門批準;法律、法規另有規定的除外。實際可以到環保部門申請延長。 8)對于潤滑油機油的空桶,堿性清洗劑的空桶除了交給危廢處理公司處置還有什么其他合規的處理商? 答:環辦政法函[2017]573號關于用于原始用途的含有或直接沾染危險廢物的包裝物、容器屬性認定有關問題的復函,上明確表明:“用于原始用途的含有或直接沾染危險廢物的包裝物、容器,原生產該包裝物、容器的企業事業單位或其他生產經營者。供應商、經銷商具有危險廢物經營許可證,且將回收的含有或直接沾染危險廢物的包裝物、容器交給原生產該包裝物、容器的企業事業單位或其他生產經營者重新用于原始用途的,可視為原所有者。 所以為什么現在生產商不回收了,因為沒危廢經營許可證,而且又不能用于原用途(每種油漆的MSDS不一樣,怎么做原用途?),平臺建議不焚燒,為你對接利用處置商,最低3000元/噸,合規合法處置。 2、危廢常見問題 1)危險廢物貯存是否規范,不得露天堆放; 2)危險廢物貯存地及包裝是否有標識,需要有清楚、正確的標識; 3)危險廢物自建處理裝置設施運轉是否正常; 4)部分企業沒有危險廢物清晰、詳細的臺賬; 5)是否對危險廢物進行有效分類; 6)是否按時完成危險廢物動態管理相關信息的申報和執行聯單制度。 3、固廢檢查都有哪些內容 檢查危廢暫存、處理、處置場所是否在自然保護區、風景名勝區、飲用水水源保護區、基本農田保護區和其他需要特別保護的區域內,是否符合相關選址要求,是否符合法律法規等。 檢查排污者是否向江河、湖泊、運河、渠道、水庫及其最高水位線以下的灘地和岸坡等法律、法規規定禁止傾倒廢棄物的地點傾倒固體廢物。對于危險廢物的貯存、處理處置。 檢查危廢暫存場所是否設置了符合環境保護要求的設施。 有毒有害固體廢物等危險廢物,應設置專用堆放場地,并必須有防揚散,防流失,防滲漏等防治措施。 固體廢物轉移 1)檢查固體廢物轉移的情況; 2)檢查轉移危險廢物的,是否填寫危險廢物轉移聯單。并經移出地設區的市級以上地方人民政府環境保護主管部門商經接受地社區的市級以上地方人民政府環境保護主管部門同意。 檢查污泥處置合同、污泥運輸磅稱記錄等,判斷污泥產生量是否合理。 環保標志:須設置危廢標志牌。 4、企業應如何做好固廢處理 根據國家和地方環保法律法規規定:產生危險廢物單位必須將危險廢物進行集中處理,安排專人負責收集和管理工作,待運危險廢物要設置專門容器儲存,危險廢物必須交有具有相應資格的單位進行收集、運輸、處理和處理。 1)危廢減量化、資源化和無害化 根據危險廢物污染防治技術政策:建設單位對危廢應減量化、資源化和無害化。盡可能防止和減少危險廢物的產生;對產生的危險廢物盡可能通過回收利用,減少危險廢物處理處置量;不能回收利用和資源化的危險廢物委托有資質單位處理、處置。《固廢法》等法律法規禁止將危險廢物提供或者委托給無經營許可證的單位從事收集、貯存、利用、處置的經營活動。不能焚燒、填埋等。項目危廢應委托具有危險廢物經營許可證的專業單位進行處置,并執行遵守手續與制度。 2)危廢收集:危險廢物需要用專門容器,根據成分進行分類收集。危險廢物分類收集必須與綜合利用和處理處置相結合。裝運危險廢物的容器應根據各種危險廢物的不同特性而設計,能有效地防止滲漏、擴散。裝有危險廢物的容器必須貼有標簽,在標簽上詳細標明危險廢物的名稱、重量、成分和特性。 3)危險廢物暫存場所選址要合理,并且需有防腐、防滲、防漏措施,及廢氣、廢水收集設施; 4)危險廢物的包裝材料不能與危險廢物進行相溶和反應; 5)企業需要有符合規定的標簽和標識,不得擅自傾倒、堆放危險廢物; 6)企業在轉移危險廢物前,須及時完成危險廢物動態管理信息系統的相關信息申報;收運人員出車前應獲取廢物信息單(卡),明確需收運的危險廢物種類、數量,做好收運準備,如:包裝物及防護裝備等。危險廢物裝車前,根據信息單(卡)的內容對廢物的種類、標簽、包裝物的密閉狀況進行檢查、核對,對接收的廢物進行確認,符合包裝、運輸要求時才能接收。同種類的危險廢物不宜混裝運輸,特殊情況下需混裝運輸時,應采取有效的隔離措施。運輸危險廢物的車輛應嚴格遵守危險品交通運輸法律法規的要求,在可能情況下繞過城市主要街道、居住區、療養區、飲用水源保護區、自然保護區等。 7)企業需要有清晰、詳細的臺賬;五聯單執行情況,企業需要有齊全的轉移手續對危險廢物進行交換轉移。 從“清廢行動”啟動到《固廢法》修訂,從中央號令到地方貫徹,固體廢料從以往在環保工作上的“默默無聞”,成為目前國家環保工作的重點之一。可以預見,今后面臨的環保壓力將越來越大。
|